搏天堂app官网
首页
关于搏天堂app官网
搏天堂app官网简介
向导风范
部分职能
组织架构
集团妄想
新闻中心
通知通告
搏天堂app官网要闻
省局声音
下层动态
政策规则
党群事情
党建事情
党风廉政
工会之声
搏天堂app官网青年
党史教育
学思践悟
专题专栏
普法教育
集团工业
搏天堂app官网建设
搏天堂app官网基础
搏天堂app官网房产开发
搏天堂app官网机械制造
搏天堂app官网能科工程
搏天堂app官网旅馆运营
企业文化
焦点理念
模范力量
清静文化
文明建设
教育培训
谋划管理
生产谋划
规章制度
妄想妄想
项目管理
重点工程
优质工程
清静质量
乐成案例
融景苑三期
信息果真
招标采购
招采平台
招聘信息
联系搏天堂app官网
联系搏天堂app官网
联系留言
董事长信箱
新闻中心
通知通告
搏天堂app官网要闻
省局声音
下层动态
政策规则
省局声音
目今位置:
首页>
新闻中心>
省局声音
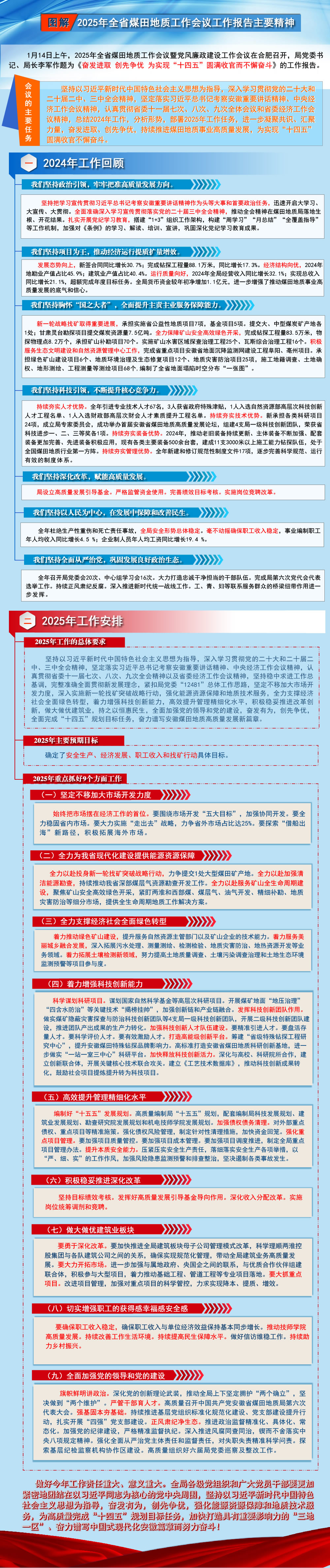
图解2025年全省煤田地质事情聚会事情报告主要精神
宣布日期:2025-01-16 08:26:12 浏览次数:668
上一篇:
省煤田地质局与淮北矿业集团举行事情交流座谈会
下一篇:
高昂进取 创先争优 全省煤田地质事情聚会暨党风廉政建设事情聚会在肥召开
友情链接
安徽省煤田地质局
安徽省煤田地质局第一勘探队
安徽省煤田地质局第二勘探队
安徽省煤田地质局第三勘探队
安徽省煤田地质局水文勘探队
安徽省煤田地质局物探丈量队
安徽省煤田地质局勘查研究院
安徽机电技师学院
电话 :
0551—65356626
邮编:230088
地址:合肥市高新区海棠路399号
关于搏天堂app官网
搏天堂app官网简介
向导风范
部分职能
组织架构
集团妄想
新闻中心
通知通告
搏天堂app官网要闻
省局声音
下层动态
政策规则
党群事情
党建事情
党风廉政
工会之声
搏天堂app官网青年
党史教育
学思践悟
专题专栏
普法教育
集团工业
搏天堂app官网建设
搏天堂app官网基础
搏天堂app官网房产开发
搏天堂app官网机械制造
搏天堂app官网能科工程
搏天堂app官网旅馆运营
企业文化
焦点理念
模范力量
清静文化
文明建设
教育培训
谋划管理
生产谋划
规章制度
妄想妄想
项目管理
重点工程
优质工程
清静质量
乐成案例
融景苑三期
信息果真
招标采购
招采平台
招聘信息
联系搏天堂app官网
联系搏天堂app官网
联系留言
董事长信箱
© 2023 搏天堂app官网 版权所有 [皖ICP备2023000609号-1]
营业执照
网站地图 | 免责声明 |
手艺支持:网新科技
×
网站地图